2026年04月01日 13:07 编辑:团委管理员新媒体运营部吴轩;点击:[]
雷锋在身边主题活动圆满收官感谢每一位发现美好的同学
近一个月时间的雷锋在身边主题活动,现已圆满落下帷幕。本次活动以挖掘身边雷锋,致敬平凡善举为核心,面向全体参与者征集身边那些默默奉献、暖心助人的凡人小事,寻找藏在日常里的“活雷锋”,让雷锋精神不再是遥远的符号,而是触手可及的温暖与力量。
活动开展以来,我们收到了来自各个学院真挚的投稿与推荐。同学们用实际行动温暖着我们身边的每一个角落,让我们真切感受到,雷锋从未走远,雷锋就在身边。
经过严谨的评审筛选,综合事迹感染力、精神传递价值等多项标准,本次活动的获奖名单正式出炉,看看有没有你的身影。
01
文字微故事组
一等奖:运动健康学院 宫砚斌

二等奖:管理与新闻传播学院 张悦

管理与新闻传播学院 王东

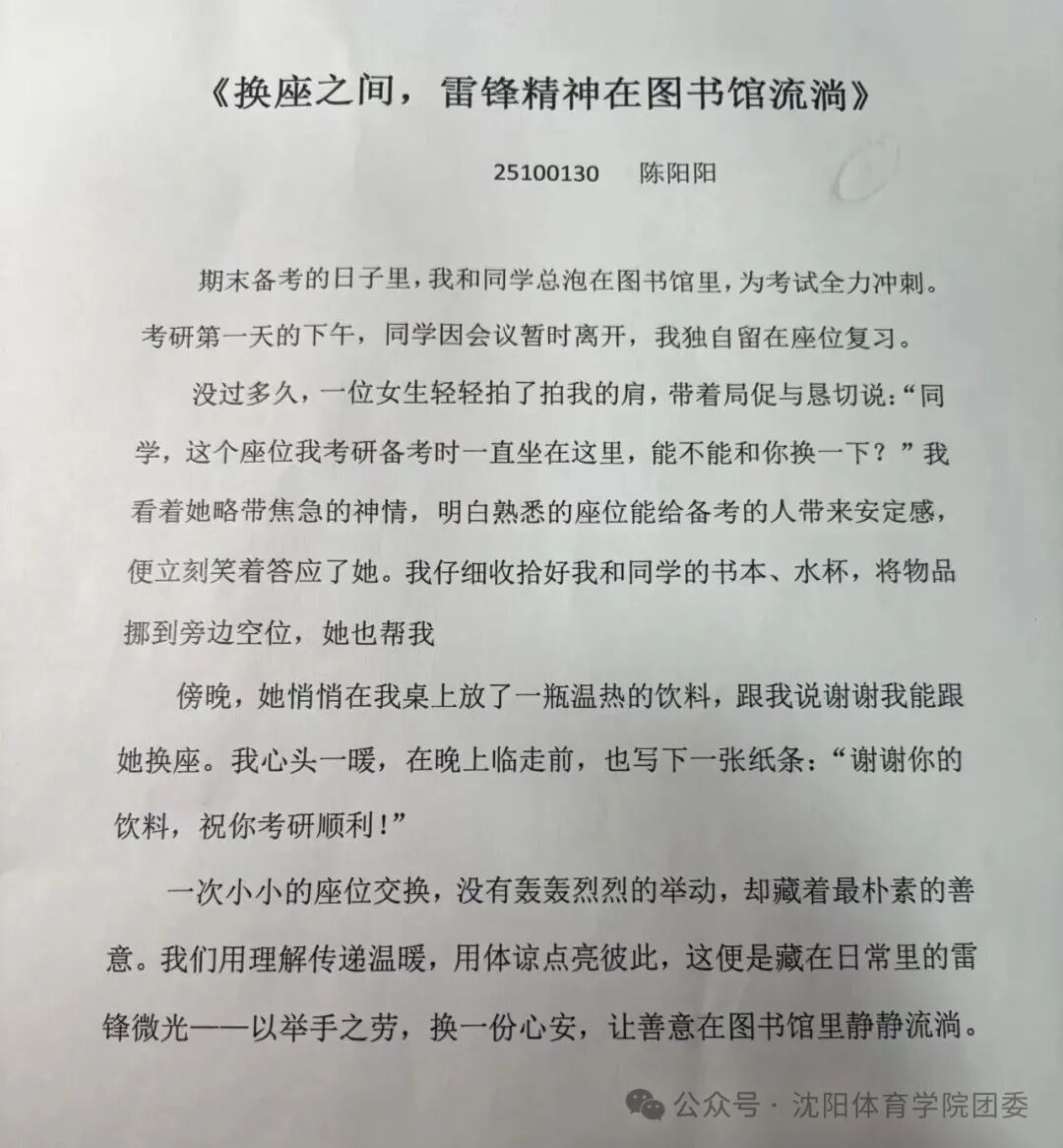
管理与新闻传播学院 陈阳阳

三等奖:运动健康学院 靳小菲

管理与新闻传播学院 贾怡

运动健康学院 袁宝进

02
画报组
一等奖:运动训练学院 成婧宇

活动虽落幕,但精神不息。感谢每一位积极参与活动的同学,是你们的发现与分享,让更多温暖被看见,让雷锋精神在新时代焕发出新的生机;也感谢每一位默默践行雷锋精神的普通人,你们的善良与奉献,让这个世界变得更加美好。